各省、自治区、直辖市和新疆生产建设兵团市场监管局(厅、委),有关单位:
近期,福建省福州市、广东省湛江市等地接连发生电梯伤亡事故,引起社会广泛关注。按照“安心乘梯守护行动”部署,为预防和减少事故发生,进一步加快推进制动器隐患排查治理,完善应急处置机制,提升电梯维保质量,切实保障人民群众生命和财产安全,现就有关事项通知如下:
一、加强统筹协调,加快推进制动器隐患排查治理
各地市场监管部门要加强组织协调,结合本地实际,扎实推进电梯制动器安全隐患专项排查治理。一是制造单位依法履行质量安全主体责任和服务职责。电梯制造单位要通过网站公示或寄送等多种方式,及时公开所销售的柱塞式电磁铁型式的杠杆鼓式制动器(以下简称鼓式制动器)相应专项排查治理方案,明确鼓式制动器电磁铁的拆解保养方法、周期以及免拆解的产品型号等;对在电磁力作用下会产生摆动的导磁松闸顶杆,制造单位应当免费提供非导磁的松闸顶杆,并指导相关维保单位完成现场整改和安全性能确认工作。二是保质保量按时完成现场整改。电梯使用单位要组织维保单位重点对曳引驱动电梯(不含杂物电梯)开展全面排查,严格按照电梯制造单位的技术要求实施现场整改。特别是对使用6年以上的电梯,使用、维保单位要优先安排鼓式制动器的现场整改,及时化解风险。三是严格检验技术把关。各地检验、检测机构要加强人员统筹调配,结合定期检验和检测工作,逐一认真查验电磁铁拆解保养以及松闸顶杆更换的视频或照片等见证材料。发现存在应列入鼓式制动器排查治理范围而未列入、未有效实施拆解保养等问题的,应及时报告当地负责特种设备使用登记的市场监管部门。四是强化监督检查。各地市场监管部门要加强对辖区范围内电梯制造单位和使用单位的监督检查,发现制造单位未公开相应鼓式制动器维保技术文档、应当更换而未免费提供非导磁的松闸顶杆,以及使用、维保单位未实施鼓式制动器拆解保养等问题的,要责令限期整改。申请换证的制造单位未在网站上公开相应鼓式制动器专项排查治理方案和维保技术文档的,不得申请免评审换证。企业补充相应技术文档后,方可受理换证申请。
二、完善应急救援,保障乘客困梯情况下及时施救
各地市场监管部门要把保护人民生命安全摆在首位,进一步提升电梯等特种设备应急处置和服务能力。一是切实落实使用单位主体责任。督促电梯使用、维保单位做好人员值班,保证轿厢紧急报警装置等设施完好、通讯畅通,一旦接到电梯困人通知及时安抚被困人员,第一时间组织救援。结合日常监督检查,采用突击检查、明察暗访等多种方式,开展针对性执法检查,发现轿厢报警装置失效、值班电话无人响应等问题的,要依法查处,及时消除事故隐患。二是持续扩大应急处置平台覆盖面。按照“政府统一领导、企业全面负责、社会协同应对”的原则,坚持以电梯使用管理单位为主体、专业维保单位为依托,专业救援部门为补充,以政府购买服务等方式加快推进“96333”等电梯应急处置服务平台网络建设,进一步扩展平台覆盖面和省内联网,保障困梯乘客以安全、快速、科学的方式得到解救,最大限度减少困梯乘客伤亡。三是研究探索智慧救援。结合智慧监管工作试点的推进,在已建立“96333”等电话呼叫应急处置信息系统基础上,充分考虑老人儿童的实际需求,将传统人工报警方式向智能报警方式转变,在轿厢紧急报警装置无人响应时,直接发送信息至电梯使用、维保单位以及当地应急处置平台,逐步实现电梯智慧救援,利用大数据归集探索应急处置服务平台自动应答和自助派单,不断提高本地区电梯应急处置服务能力,切实提高人民群众乘梯的获得感、幸福感、安全感。
三、推广维保质量指标,大力提升电梯维护保养工作质量
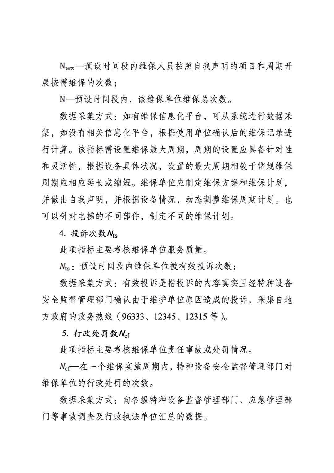
各地市场监管部门要发挥大市场监管优势,强化协同配合,全面深化电梯按需维保改革。一是研究建立维保质量考核指标体系。要根据本地区实际情况,参考选用相关电梯维保质量考核评价指标(见附件1),引导使用、维保单位以维保质量指标为基础实施按需维保改革,由维保单位公开承诺所达到的维保质量目标和效果,并接受使用单位和社会监督。要强化事中事后监管,定期查验维保单位履行承诺的实施情况,对未按承诺实施维保、监督检查发现问题严重、所维保电梯检验不合格的单位,将其退出按需维保试点并向社会公开。二是推动形成以维保效果定价的市场机制。试点推行电梯维护保养格式合同范本(见附件2),引导以维保质量指标为考量基准,确定使用、维保双方责任和义务,鼓励维保单位主动公示电梯维保服务的项目、内容、周期等信息,营造公平、有序、透明的市场竞争环境,形成优质优价的维保市场氛围,促进电梯维保质量水平提升。
四、加强宣传教育,提高群众乘梯安全意识
各地市场监管部门要持续加大电梯安全常识的宣传教育,普及电梯安全知识,引导社会公众安全、正确乘用电梯。一是张贴警示标识,引导公众安全乘梯。按照《关于印发〈电梯安全乘用常识〉的通知》(质检特函〔2012〕54号)、《电梯、自动扶梯和自动人行道乘用图形标志及其使用导则》(GB/T 31200—2014)等文件和标准的内容,制作“禁止扒门”“扒门危险”等警示标识,并督促使用、维保单位在电梯相应位置张贴,提醒乘客“安全乘梯、文明乘梯”,避免违规自救事故发生。二是开展形式多样、内容丰富的宣传活动。继续在“全国质量月”期间组织“电梯安全宣传周”等活动,结合暑期特点,运用多种媒体进行线上安全宣传,开展面向校园、社区、公共场所等线下宣传。同时,总局委托中国特种设备安全与节能促进会等单位,开展电梯安全宣传小视频征集活动,组织评选优秀作品,适时向公众展播,请各地积极组织遴选、报送。
各地市场监管部门在工作中遇到问题的,请及时联系总局特种设备局。
联系人:李赵 010-82262897
附件:1.电梯维保质量考核评价指标(试行)
2.电梯维护保养格式合同说明及范例
市场监管总局办公厅
2021年7月13日










